服务热线
13774341217
视频显微镜VH-3D系统由单筒体视显微镜与VGQ4K系列高清相机组成。能完成对电路板等工件的图像采集与录像,并且可选装测量版的高清相机,对图像进行测量操作等。单筒视频显微镜是一种连续变倍单筒显微镜它采用了消杂光和大景深技术、具有成像清晰、立体感强及工作距离长、视野宽阔等特点,与高清晰度的彩色CCD和电视机配套使用。

产品特点
使用360全景式显微镜获取更大景深,全f位观察效果,连续变倍,多角度观察,接口灵活,控制方便;
连续变倍显微镜主机,变倍范围0.65X-4.5X;
LED环形灯照明,三维成像清晰,景深范围大,分辨率高(需数字摄像机支持);
45°/55°观察模组,光源、电动马达控制器可选配三维图像量测软件(需计算机支持)
应用领域/VGQ4K系列相机
VGQ4K系列相机是新*代HDMI相机,其4K分辨率帧时的速率达到60帧,系目前国內帧速率及高的HDMI相机。VGQ4K系列相机选用索尼CMOS图像传感器,该传感器采用Exmor技术,具有灵敏度高、暗电流低以及色弥散小(采用R、G与B主色的彩色滤光片)的特点。
VGQ4K系列相机采用标准的C型安装接口,蕞大限度地兼容各种显微镜系统。当与HDMI显示器或电视一起使用时,它可以录制视频。
如果连接千兆以太网(GE)则可以实时将视频传输到计算机进行图像捕获和视频录制。

产品结构设计/应用介绍
VH-3D视频显微镜系统由单筒体视显微镜与VGQ4K系列高清相机组成。能完成对电路板等工件的图像采集与录像,并且可选装测量版的高清相机,对图像进行测量操作等。单筒视频显微镜是一种连续变倍单筒显微镜它采用了*特的消杂光和大景深技术、具有成像清晰、立体感强及工作距离长、视野宽阔等特点,与高清晰度的彩色CCD和电视机配套使用。

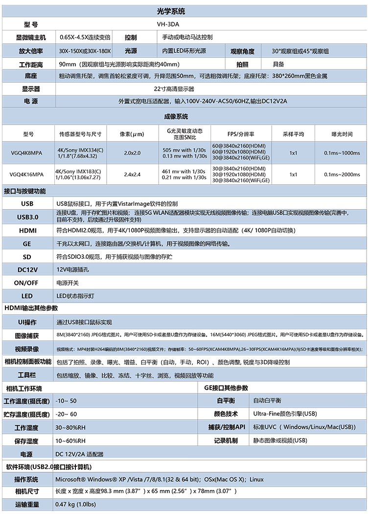
技术参数规格

下一篇: 3D三维视频显微镜VH-2S3D
联系QQ:180133086
联系邮箱:180133086@qq.com
联系电话:021-67606757
联系地址:上海松江区高技路655号3幢320室
扫一扫 微信咨询
© 2020 开云(中国)Kaiyun·官方网站 版权所有 备案号:沪ICP备11001991号-2 技术支持:化工仪器网 管理登陆 sitemap.xml